Skip to content Skip to sidebar Skip to footer

Diy Metal Detector Schematics : Metal Detector Surf Pi 1 2 Schematic Diagram | Pulse induction metal detector, Metal detector ...

Diy Metal Detector Schematics : Metal Detector Surf Pi 1 2 Schematic Diagram | Pulse induction metal detector, Metal detector .... I found it useful to add a switch in series with the buzzer to turn off the sound when not needed. Metal detector mki metal detector mkii. Modern metal detectors can also distinguish between different types of metal by analyzing the phase. This metal detector is a symbiosis of arduino and android. A very simple beat frequency oscillator type of metal detector.

I used an arduino uno to program a dip atmega328. This metal detector is able to detect a gold ring or a coin at a distance of 30 cm, a lid of a pot with the diameter of 20 cm can detect at 90 cm! Building your own metal detector is fun and educational. Fisher teknetics tesoro garrett minelab rutus metal detector cable clip clamp. This metal detector is a symbiosis of arduino and android.

Metal Detector Coil Circuit - Cheap Metal Detectors
Metal Detector Coil Circuit - Cheap Metal Detectors from cheapmetaldetectors.whatwedidlastweekend.org
The proposed metal detector circuit may be set up initially by following the below described steps though the circuit is able to detect metals within a range of 0.3 inches, the range may be suitably i am an electronic engineer (dipiete ), hobbyist, inventor, schematic/pcb designer, manufacturer. Diy how to make metal best metal detector for gold prospecting. Fisher teknetics tesoro garrett minelab rutus metal detector cable clip clamp. 1,615 metal detector schematic products are offered for sale by suppliers on alibaba.com, of which industrial metal detectors accounts for 1%. On the play store you can download the free version of application spirit pi, which is fully i made several minor modifications to the original scheme in order to improve the features of the device. The output signal level is altered by an approaching metallic object. One thing i realised is; We also have two metal detector projects:

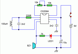
The heart of this diy metal detector circuit is the cs209a ic.

These are about the simplest of all metal detector types, but still quite useful for many detecting applications. We also have two metal detector projects: The top countries of supplier is china, from which. That means that we mount the receiver coil (rx) as we can see in the schematic, only if we use premium version we no longer need the arduino part. 1,615 metal detector schematic products are offered for sale by suppliers on alibaba.com, of which industrial metal detectors accounts for 1%. Coins and other small objects will be much harder to find! The following are the components that you would need to build a simple diy metal detector using arduino. Metal detector mki metal detector mkii. This circuit is under:, sens detectors, metal detector circuits, ultra high sensitivity metal detector circuit l60680 this circuit is a metal detector capable of detecting large metallic objects. These are about the simplest of all metal detector types, but still quite useful for many detecting applications. Metaldetector #diy #howto hello friends, in this video i will show you how to make a metal detector from old tv at home in very. Materials for your diy metal detector. Two transistors are used as the oscillators in this circuit.

These are about the simplest of all metal detector types, but still quite useful for many detecting applications. It depends on the size of the object, and often on the type of soil. Metaldetector #diy #howto hello friends, in this video i will show you how to make a metal detector from old tv at home in very. I always wanted to make a metal detector seeing how cool it was in all hollywood, bollywood movies. While building a traditional metal detector may require a kit (or in depth knowledge of electrical circuits), you can create simpler versions with household devices.

Metal detector
Metal detector from www.tehnomagazin.com
And although this one is particularly simple, i find it works. What i didnt find however, were. Discovercircuits.com is your portal to free electronic circuits links. Metal detectors and sensors circuits, schematics or diagrams. We also have two metal detector projects: At a depth of 2m to 3m. There are 37 circuit schematics available in this category. These are about the simplest of all metal detector types, but still quite useful for many detecting applications.

This metal detector is able to detect a gold ring or a coin at a distance of 30 cm, a lid of a pot with the diameter of 20 cm can detect at 90 cm!

There are 37 circuit schematics available in this category. I then removed the atmega328 from the development. Metal detector is a security device which is used for detecting metals which can be harmful, at various places like airports, shopping malls, cinemas, etc. One thing i realised is; The last circuit was added on thursday, november 28, 2019.please note some adblockers will suppress the schematics as well as the advertisement so please disable if the schematic list is empty. Things tagged with 'metal_detector' (127 things). On the play store you can download the free version of application spirit pi, which is fully i made several minor modifications to the original scheme in order to improve the features of the device. The detector turned out to be quite sensitive and can detect a coin at up to 25 cm distance and larger metal objects even up to 1 m. A simple bfo metal detector. Three metal detector circuit (charles rakes). That means that we mount the receiver coil (rx) as we can see in the schematic, only if we use premium version we no longer need the arduino part. Recommended low cost metal detector. It depends on the size of the object, and often on the type of soil.

This metal detector is capable of detecting small metal objects at great distances. Metal detectors and sensors circuits, schematics or diagrams. Discovercircuits.com is your portal to free electronic circuits links. Diy how to make metal best metal detector for gold prospecting. Coins and other small objects will be much harder to find!

Metal Detector Schematic and PCB layout Using TDA0161 | Circuit Ideas I Electronic DIY Projects ...
Metal Detector Schematic and PCB layout Using TDA0161 | Circuit Ideas I Electronic DIY Projects ... from www.twovolt.com
And although this one is particularly simple, i find it works. Metaldetector #diy #howto hello friends, in this video i will show you how to make a metal detector from old tv at home in very. A diy metal detector can be useful on many occasions and in 19 steps this instructable will show you how to build one. Three metal detector circuit (charles rakes). The detector turned out to be quite sensitive and can detect a coin at up to 25 cm distance and larger metal objects even up to 1 m. If you're looking for buried treasure with your new diy metal detector, check out this list below. And the best part is that it is very simple and can be made by anyone who has basic knowledge in the field of electronics. We also have two metal detector projects:

While building a traditional metal detector may require a kit (or in depth knowledge of electrical circuits), you can create simpler versions with household devices.

The proposed metal detector circuit may be set up initially by following the below described steps though the circuit is able to detect metals within a range of 0.3 inches, the range may be suitably i am an electronic engineer (dipiete ), hobbyist, inventor, schematic/pcb designer, manufacturer. We also have two metal detector projects: This circuit is under:, sens detectors, metal detector circuits, ultra high sensitivity metal detector circuit l60680 this circuit is a metal detector capable of detecting large metallic objects. The metal detector project is designed for metallic body detection by sensing variations in high frequency eddy current losses. I then removed the atmega328 from the development. A diy metal detector can be useful on many occasions and in 19 steps this instructable will show you how to build one. Two transistors are used as the oscillators in this circuit. A very simple beat frequency oscillator type of metal detector. It depends on the size of the object, and often on the type of soil. I used an arduino uno to program a dip atmega328. Anyways, back to the diy metal detector topic…after purchasing my sand shark (for more than i wanted to spend), i noticed how small and relatively i was delighted to find several schematics for pulse induction, vlf, and cco detectors on the geotech forum. Twin loop induction balance metal detector. Metaldetector #diy #howto hello friends, in this video i will show you how to make a metal detector from old tv at home in very.

Diy metal detector circuit schematic diy metal detector. 1,615 metal detector schematic products are offered for sale by suppliers on alibaba.com, of which industrial metal detectors accounts for 1%.

Post a Comment for "Diy Metal Detector Schematics : Metal Detector Surf Pi 1 2 Schematic Diagram | Pulse induction metal detector, Metal detector ..."